Школьный этап всероссийской олимпиады школьников по экономике. Республика Татарстан. 2025-2026 учебный год. Ответы для 5, 6, 7, 8, 9, 10 и 11 класса
Ответы 5 класс олимпиада экономика
Какая ценная бумага подтверждает долговое обязательство компании или госу-
дарства перед инвестором?
(а) Облигация;
(б) Акция;
(в) Вексель;
(г) Коносамент
Скачать полные ответы
Ильгиз живёт в Казани и снимает комнату. Ему необходимо 32 тысячи рублей в месяц на аренду и повседневные расходы. Сбережений у Ильгиза 30 тысяч рублей. На депозит деньги он не кладёт, потому что хочет иметь быстрый доступ на случай непредвиденных затрат. Кроме того, он получает подработку два раза в месяц, пятого и двадцатого числа, по 8 тысяч рублей, а ещё бабушка переводит ему 2 тысячи рублей
три раза в месяц, первого, десятого и двадцать пятого числа. На какое максимальное количество месяцев хватит Ильгизу его сбережений, если недостающие деньги он покрывает именно из них?
(а) 1; (б) 2; (в) 3; (г) 4.
Скачать полные ответы
Бартер — это обмен товара на товар без использования денег. Какой из нижеперечисленных примеров является бартером?
(а) Мальчик купил мороженое за 100 рублей;
(б) Девочка обменяла свою книгу на игрушку подруги;
(в) Человек положил деньги на банковский вклад;
(г) Семья оплатила билеты в кино с помощью банковской карты.
Скачать полные ответы
Внезапное подорожание смартфонов на рынке может быть объяснено:
(а) Запуском новых заводов по их производству;
(б) Снижением цен на комплектующие;
(в) Падением интереса покупателей к гаджетам;
(г) Перебоями в поставках микрочипов
Получить все ответы
В Казани есть два производителя сувениров: А и Б. Производитель А каждый месяц тратит на материалы сумму X. После оплаты первой партии материалов у производителя А осталось 18 тысяч рублей — это одна треть его расходов. Расходы производителя Б на материалы в два раза меньше расходов производителя А. Найдите расходы производителя Б в тысячах рублей.
(а) 20; (б) 24; (в) 27; (г) 30.
В школьной столовой продают пирожки. Если цена одного пирожка 10 рублей, дети покупают 30 пирожков. Если цена пирожка 20 рублей, дети покупают 10 пирожков. На приготовление одного пирожка столовая тратит 5 рублей (издержки столовой на муку, масло и другие нужные ингредиенты).
Получить все ответы
Посчитайте, сколько денег получит столовая от продажи пирожков, если цена одного пирожка будет равна 10 рублей. Другими словами, найдите выручку столовой при цене 10 рублей. Выручка — это сколько всего денег получает столовая от продажи.
Посчитайте, сколько денег получит столовая от продажи пирожков, если цена одного пирожка будет равна 20 рублей. Другими словами, найдите выручку столовой при цене 20 рублей.
Получить все ответы
Посчитайте прибыль столовой в первом случае, когда цена пирожка равна 10 рублей. Прибыль — это выручка минус издержки.
Посчитайте прибыль столовой во втором случае, когда цена пирожка равна 20 рублей
Сравните полученные прибыли и напишите, при какой цене пирожка столовая заработает больше денег
Получить все ответы
7. На школьной ярмарке продают одинаковые стаканчики лимонада. Ниже даны таблицы спроса и предложения.
В первой таблице показано, сколько стаканчиков ребята готовы купить при каждой цене. Во второй таблице показано, сколько стаканчиков продавцы готовы продать при каждой цене

Найдите количество стаканчиков, которое хотят купить и хотят продать при цене 20 рублей.
Дефицит или излишек на рынке стаканчиков при цене 20 рублей? Чему он равен?
Получить все ответы
Изучите таблицы. Какая цена будет равновесной на рынке стаканчиков? Укажите равновесную цену по таблице. Напишите, какая это цена и какое количество стаканчиков реально будет куплено и продано при этой цене. Равновесная цена — это такая цена, при которой объём спроса равен объёму предложения

Ответы 7-8 класс олимпиада экономика
Внезапное подорожание смартфонов на рынке может быть объяснено:
(а) Запуском новых заводов по их производству;
(б) Снижением цен на комплектующие;
(в) Падением интереса покупателей к гаджетам;
(г) Перебоями в поставках микрочипов
Скачать полные ответы
Известно, что при росте цены на товар A потребители стали больше покупать товар B. Какая пара товаров могла быть зашифрована обозначениями «A» и «B»?
(а) Смартфоны и зарядные устрой ства;
(б) Тарелки и ножи;
Скачать полные ответы
Какая ценная бумага подтверждает долговое обязательство компании или государства перед инвестором?
(а) Облигация; (б) Акция; (в) Вексель; (г) Коносамент
Предприятие в Елабуге выделило бюджет на закупку партии станков. После оплаты аванса за первую часть партии в размере 1 200 000 рублей у предприятия оста лась ровно четверть исходного бюджета. Каков был исходный бюджет на закупку?
(а) 1 200 000; (б) 1 600 000; (в) 3 600 000. (г) 4 800 000
Скачать полные ответы
Найдите сумму, которая будет на вкладе через два года, если в начале первого года внесли 8 000 рублей, а в начале второго года, сразу после начисления процентов, добавили ещё 2 000 рублей. Ставка составляет 5% годовых, процент сложный, то есть каждый год проценты начисляются не только на первоначальный вклад, но и на ранее начисленные проценты.
(а) 10 500; (б) 10 900; (в) 10 920; (г) 11 025;
Получить все ответы
В кафе «Томат» Айдар всегда заказывает два бургера и один стакан лимонада. Цены такие: бургер стоит 150 рублей, стакан лимонада — 70 рублей. Какое максимальное количество раз Айдар сможет сделать такой заказ, если у него есть 1 480 рублей, которые он готов потратить в кафе «Томат»?
(а) 3; (б) 4; (в) 5; (г) 6.
Индивидуальная функция спроса на пиццу описывается следующим образом: «Покупатель заказывает 2 пиццы, если цена одной не превышает 400 рублей, иначе спрос равен нулю». Пусть 𝑄 — количество пицц, 𝑃 — цена одной пиццы. Как выглядит функция спроса на пиццу?

Артём — опытный программист, который зарабатывает 1500 рублей за один час работы. Каждый день он работает по 8 часов, а остальное время тратит на отдых и сон. Однажды Артёму понадобилось разработать простой сайт для личного проекта. Он может сделать это сам за 3 часа, либо заказать у фрилансера готовый сайт по цене 𝑋 рублей. Выберите наибольшую цену сайта (𝑋), при которой Артёму выгоднее заказать его у фрилансера. При прочих равных Артём предпочёл бы заказать сайт.
(а) 1500 (б) 3000 (в) 4500 (г) 9000
Получить все ответы
К постоянным издержкам кофейни, связанным с её деятельностью, следует отнести:
(а) Расходы на закупку кофе и молока;
(б) Арендную плату за помещение;
(в) Оплату сдельной работы бариста;
(г) Расходы на покупку одноразовых стаканчиков
Ваша знакомая открыла мастерскую 3D-печати чехлов для смартфонов. Она оценилa функцию прибыли: Π = 14𝑄 − 3𝑄2, где 𝑄 — количество проданных чехлов за месяц. Какое целое 𝑄 максимизирует прибыль, если количество чехлов может быть выражено только целым числом?
(а) 1; (б) 2; (в) 3; (г) 4.
В школьной столовой продают пирожки. Если цена одного пирожка 10 рублей, дети покупают 30 пирожков. Если цена пирожка 20 рублей, дети покупают 10 пирожков. На приготовление одного пирожка столовая тратит 5 рублей (издержки столовой на муку, масло и другие нужные ингредиенты).
Получить все ответы
Посчитайте, сколько денег получит столовая от продажи пирожков, если цена одного пирожка будет равна 10 рублей. Другими словами, найдите выручку столовой при цене 10 рублей. Выручка — это сколько всего денег получает столовая от продажи.
Посчитайте, сколько денег получит столовая от продажи пирожков, если цена одного пирожка будет равна 20 рублей. Другими словами, найдите выручку столовой при цене 20 рублей.
Посчитайте прибыль столовой в первом случае, когда цена пирожка равна 10 рублей. Прибыль — это выручка минус издержки.
Посчитайте прибыль столовой во втором случае, когда цена пирожка равна 20 рублей.
Сравните полученные прибыли и напишите, при какой цене пирожка столовая заработает больше денег.
Получить все ответы
12. На школьной ярмарке продают одинаковые стаканчики лимонада. Ниже даны таблицы спроса и предложения.
В первой таблице показано, сколько стаканчиков ребята готовы купить при каждой цене. Во второй таблице показано, сколько стаканчиков продавцы готовы продать при каждой цене

Найдите количество стаканчиков, которое хотят купить и хотят продать при цене 20 рублей.
Дефицит или излишек на рынке стаканчиков при цене 20 рублей? Чему он равен?
Получить все ответы
Изучите таблицы. Какая цена будет равновесной на рынке стаканчиков? Укажите равновесную цену по таблице. Напишите, какая это цена и какое количество стаканчиков реально будет куплено и продано при этой цене. Равновесная цена — это такая цена, при которой объём спроса равен объёму предложения
13. Ирина работает младшим архитектором и получает ежемесячное вознаграждение в размере 𝑌 тысяч рублей. Она поставила себе цель накопить резервный фонд, равный трём её ежемесячным доходам, чтобы чувствовать себя финансово устойчиво. Каждый месяц Ирина тратит 60 тысяч рублей на аренду жилья, питание и прочие нужды. Предположим, что уровень её доходов и расходов остаётся постоянным, а на
момент начала накоплений у неё нет сбережений.
Допустим, что 𝑌 = 70. Сколько месяцев потребуется Ирине, чтобы достичь своей цели?
Получить все ответы
Допустим, что 𝑌 = 90. Сколько месяцев потребуется Ирине, чтобы достичь своей цели?
Допустим, что 𝑌 = 120. Сколько месяцев потребуется Ирине, чтобы достичь своей цели?

Ответы 9-10 класс олимпиада экономика
Внезапное подорожание смартфонов на рынке может быть объяснено:
(а) Запуском новых заводов по их производству;
(б) Снижением цен на комплектующие;
(в) Падением интереса покупателей к гаджетам;
(г) Перебоями в поставках микрочипов.
Скачать полные ответы
Ильгиз живёт в Казани и снимает комнату. Ему необходимо 32 тысячи рублей в месяц на аренду и повседневные расходы. Сбережений у Ильгиза 30 тысяч рублей. На депозит деньги он не кладёт, потому что хочет иметь быстрый доступ на случай непредвиденных затрат. Кроме того, он получает подработку два раза в месяц, пятого и двадцатого числа, по 8 тысяч рублей, а ещё бабушка переводит ему 2 тысячи рублей
три раза в месяц, первого, десятого и двадцать пятого числа. На какое максимальное количество месяцев хватит Ильгизу его сбережений, если недостающие деньги он покрывает именно из них?
(а) 1; (б) 2; (в) 3; (г) 4.
Ваши ежемесячные покупки в магазине продуктов составляют 40 тысяч рублей. Магазин предлагает выбрать одну из двух карт лояльности, каждая из которых даёт бонусы за покупки. Первая карта возвращает 5% от суммы трат, но не более 1500 рублей в месяц. Вторая карта возвращает 4%, но не более 1800 рублей в месяц. Какой максимальный размер бонусов вы сможете получить, если выберете наиболее выгодную карту?
(а) 1500; (б) 1500; (в) 1600; (г) 1800.
Скачать полные ответы
Известно, что при росте цены на товар A потребители стали больше покупать товар B. Какая пара товаров могла быть зашифрована обозначениями «A» и «B»?
Кто устанавливает инфляцию в России?
(а) Центральный банк Российской Федерации;
(б) Министерство финансов Российской Федерации;
(в) Администрация Президента Российской Федерации;
(г) Среди ответов выше нет верного
Получить все ответы
Общие издержки фирмы описываются функцией 𝑇𝐶 = 2𝑄2 + 10𝑄 + 500, где 𝑄 > 0 — объём выпуска. Выберите все верные утверждения при увеличении выпуска.
- Постоянные издержки в расчёте на единицу продукции уменьшаются;
- Переменные издержки в расчёте на единицу продукции увеличиваются;
- Постоянные издержки остаются неизменными;
- Общие издержки в расчёте на единицу продукции сначала снижаются, а затем
растут
Найдите сумму, которая будет на вкладе через два года, если в начале первого года внесли 8 000 рублей, а в начале второго года, сразу после начисления процентов, добавили ещё 2 000 рублей. Ставка составляет 5% годовых, процент сложный, то есть каждый год проценты начисляются не только на первоначальный вклад, но и на ранее начисленные проценты.
Получить все ответы
Индивидуальная функция спроса на пиццу описывается следующим образом: «Покупатель заказывает 2 пиццы, если цена одной не превышает 400 рублей, иначе спрос равен нулю». Пусть 𝑄 — количество пицц, 𝑃 — цена одной пиццы. Как выглядит функция спроса на пиццу?

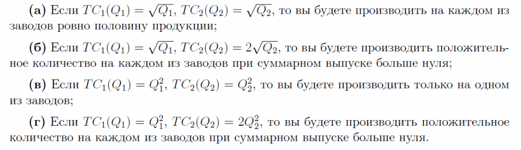
Представим, что вы обладаете двумя заводами с некоторыми издержками 𝑇𝐶1(𝑄1) и 𝑇𝐶2(𝑄2), где 𝑇𝐶 – то, сколько денег вы потратите на производство, если произведёте 𝑄 единиц продукции. Вы минимизируете свои издержки, тогда:
Если 𝑇𝐶1(𝑄1) =√𝑄1, 𝑇𝐶2(𝑄2) =√𝑄2, то вы будете производить на каждом из заводов ровно половину продукции;

На рынке аренды велосипедов спрос описывается функцией 𝐷 = 10 − 𝑝, где 𝑝 — цена аренды за час, а 𝐷 — количество часов аренды. Предложение складывается из двух прокатных пунктов, чьи функции предложения имеют вид: 𝑆1 = 2𝑝−5, 𝑆2 = 𝑝−9.
Рынок является совершенно конкурентным. Под равновесием понимается ситуация, когда суммарное предложение равно спросу при единой для рынка цене. Найдите равновесное количество часов аренды для первого прокатного пункта.
Получить все ответы
11. В школьной столовой продают пирожки. Если цена одного пирожка 10 рублей, дети покупают 30 пирожков. Если цена пирожка 20 рублей, дети покупают 10 пирожков. На приготовление одного пирожка столовая тратит 5 рублей (издержки столовой на муку, масло и другие нужные ингредиенты).
Посчитайте, сколько денег получит столовая от продажи пирожков, если цена одного пирожка будет равна 10 рублей. Другими словами, найдите выручку столовой при цене 10 рублей. Выручка — это сколько всего денег получает столовая от продажи.
Посчитайте, сколько денег получит столовая от продажи пирожков, если цена одного пирожка будет равна 20 рублей. Другими словами, найдите выручку столовой при цене 20 рублей
Посчитайте прибыль столовой в первом случае, когда цена пирожка равна 10 рублей. Прибыль — это выручка минус издержки
Посчитайте прибыль столовой во втором случае, когда цена пирожка равна 20 рублей.
Сравните полученные прибыли и напишите, при какой цене пирожка столовая заработает больше денег
Получить все ответы
12. Ирина работает младшим архитектором и получает ежемесячное вознаграждение в размере 𝑌 тысяч рублей. Она поставила себе цель накопить резервный фонд, равный трём её ежемесячным доходам, чтобы чувствовать себя финансово устойчиво.Каждый месяц Ирина тратит 60 тысяч рублей на аренду жилья, питание и прочие нужды. Предположим, что уровень её доходов и расходов остаётся постоянным, а на
момент начала накоплений у неё нет сбережений.
13. Рассмотрим фирму на совершенно конкурентном рынке. Цена товара 𝑝 задана извне, так как фирма — ценополучатель. Издержки фирмы зависят от выпуска 𝑞 ≥ 0 и равны

Ответы 11 класс олимпиада экономика
Ильгиз живёт в Казани и снимает комнату. Ему необходимо 32 тысячи рублей в месяц на аренду и повседневные расходы. Сбережений у Ильгиза 30 тысяч рублей. На депозит деньги он не кладёт, потому что хочет иметь быстрый доступ на случай непредвиденных затрат. Кроме того, он получает подработку два раза в месяц, пятого и двадцатого числа, по 8 тысяч рублей, а ещё бабушка переводит ему 2 тысячи рублей
три раза в месяц, первого, десятого и двадцать пятого числа. На какое максимальное количество месяцев хватит Ильгизу его сбережений, если недостающие деньги он покрывает именно из них?
(а) 1; (б) 2; (в) 3; (г) 4.
Ваши ежемесячные покупки в магазине продуктов составляют 40 тысяч рублей. Магазин предлагает выбрать одну из двух карт лояльности, каждая из которых даёт бонусы за покупки. Первая карта возвращает 5% от суммы трат, но не более 1500 рублей в месяц. Вторая карта возвращает 4%, но не более 1800 рублей в месяц. Какой максимальный размер бонусов вы сможете получить, если выберете наиболее выгодную
карту?
(а) 1500; (б) 1500; (в) 1600; (г) 1800.
Известно, что при росте цены на товар A потребители стали больше покупать товар B. Какая пара товаров могла быть зашифрована обозначениями «A» и «B»?
(а) Смартфоны и зарядные устройства;
(б) Тарелки и ножи;
(в) Книги и рюкзаки;
(г) Кофе и чай.
Кто устанавливает инфляцию в России?
(а) Центральный банк Российской Федерации;
(б) Министерство финансов Российской Федерации;
(в) Администрация Президента Российской Федерации;
(г) Среди ответов выше нет верного.
Центральный банк может изменять ключевую ставку — базовую процентную ставку, по которой он кредитует коммерческие банки. Эта ставка влияет на всю экономику: при её повышении кредиты дорожают, а новые финансовые инструменты приносят более высокую доходность. Облигации с фиксированным купоном — это ценные бумаги, по которым инвестор получает регулярные выплаты в фиксированном размере, независимо от рыночной конъюнктуры. Как, скорее всего, изменится цена уже обращающихся облигаций с фиксированным купоном при ожидании повышения ключевой ставки?
Получить все ответы
(а) Упадёт, потому что новые облигации будут приносить более высокую доходность;
(б) Не изменится, так как размер купона не зависит от ключевой ставки;
(в) Вырастет, потому что фиксированный доход станет более ценным;
(г) Упадёт, но только после фактического повышения ставки




