ВСОШ Муниципальный этап ответы Физика 7 8 9 10 11 класс 77 регион — город Москва

Муниципальный этап Физика ответы 7 8 9 10 11 класс 77 регион — город Москва. Решаем городской этап Физика ВСОШ. Всероссийская олимпиада школьников по физике (муниципальный этап). Второй тур олимпиады школьников.

Скачать ответы ВСОШ Физика 05.11.2025-06.11.2025

Олимпиада по Физике ответы 7 класс муниципальный этап 2025

Задание 1. Пирамида Хеопса – самая большая из египетских пирамид. Средний размер наблюдаемых каменных блоков черновой кладки – 3,3 зереца в глубину и ширину, 2 зереца в высоту. Конструкция пирамиды такая, что блоки уложены со сдвигом на половину блока по отношению к ряду, лежащему ниже. Длина сторон основания пирамиды – около 440 королевских локтей. Известно, что 1 королевский локоть равен 1,5 зереца, а 1 зерец равен 0,35 м.

Найдите количество блоков в основании пирамиды. Ответ дайте в тысячах штук с точностью до целого числа.

Рассчитайте высоту пирамиды. Ответ дайте в метрах с округлением до целого числа.

Мальчик Дима решил собрать модель пирамиды Хеопса из пластикового конструктора. Размер одной детали 2 см × 2 см × 0.8 см. Поняв, что дома ограниченное количество деталей, он сделал основание со стороной в 10 деталей.

Сколько деталей для строительства ему потребовалось? Дайте ответ в виде целого числа.
Скачать ответы ВСОШ Физика 05.11.2025-06.11.2025

Задание 2. В цилиндрическом сосуде находится песок массой m=3,6m=3,6 кг. Площадь основания сосуда S=105см2. Сосуд медленно наполнили водой. Зависимость высоты уровня воды h в сосуде от налитого объёма V представлена на рисунке. Плотность воды 1 г/см3.

Найдите насыпную плотность песка. Ответ дайте в г/см3 с округлением до десятых долей.

Найдите плотность песчинок. Ответ дайте в г/см3 с округлением до десятых долей.

Найдите среднюю плотность содержимого заполненного сосуда. Ответ дайте в г/см3 с округлением до десятых долей.

На сколько опустится уровень воды в заполненном сосуде, если убрать из него весь песок? Ответ дайте в см с округлением до десятых долей.
Скачать ответы ВСОШ Физика 05.11.2025-06.11.2025

Задание 3. Из пункта A в пункт B сплавляют по реке плоты, отправляя их через равные промежутки времени. Скорости всех плотов относительно берега реки постоянны и равны скорости течения реки. Пешеход, идущий из A в B по берегу реки, прошел треть пути от A до B к моменту отплытия первого плота. Дойдя до B, пешеход сразу отправился в A и встретил первый плот, пройдя четверть пути от B до A, а последний плот он встретил, не доходя до A одну пятую часть расстояния между A и B. Скорость пешехода постоянна и равна v=3,3 км/ч, участок реки от A до B – прямолинейный.

Найдите скорость течения реки. Ответ дайте в км/ч с точностью до десятых долей.

Найдите расстояние от пункта A до пункта B, если от встречи пешехода с первым плотом до встречи его с последним плотом прошло t=54 мин. Ответ дайте в км с точностью до десятых долей.

Сколько плотов отправлено из A в B, если их отправляли с интервалом времени τ=10 мин? Дайте ответ в виде целого числа.
Скачать ответы ВСОШ Физика 05.11.2025-06.11.2025

Задание 4. Гайковёрт развивает скорость вращения n=480 оборотов в минуту. Гайка крепления колеса при этом имеет шаг резьбы d=3мм. Глубина посадки гайки составляет l=3 см.

Рассчитайте, за какое время гайковёрт откручивает гайку, считая скорость вращения постоянной. Ответ дайте в секундах с точностью до десятых долей.

Рассчитайте, за какое время гайковёрт открутит гайку, если на то, чтобы полностью раскрутиться, у гайковёрта уходит τ=1 с, а скорость вращения возрастает пропорционально времени. Ответ дайте в секундах с точностью до десятых долей.

Какую максимальную скорость вдоль оси резьбы при этом приобретает гайка? Ответ дайте в мм/с с округлением до целого числа.

скачать ответы

Олимпиада по Физике ответы 8 класс муниципальный этап 2025

Задание 1. горной Балкарии огромные стада овец, коров и других животных всё лето проводят на свободном выпасе. Но с наступлением осени пастухи-чабаны гонят стада вниз. Два чабана, Иса и Умар, гонят отару овец уже несколько дней, и вот они достигли места, где дорога разветвляется на два разных ущелья. 

Чабаны решили разделиться, а после прохождения сложного участка встретиться и обсудить оптимальный маршрут для оставшегося стада. Они разделили стадо на две части и пустили вперёд себя, а сами позже поехали верхом на лошадях параллельно стаду. Иса поехал по левому ущелью, а Умар – по правому. Оказалось, что левое ущелье длиннее (l1=4 км) и сложно проходимо, по нему овцы могут двигаться со скоростью v1=8 км/ч, а правое – короче (l2=3 км), и двигаться по нему овцы могут со скоростью v2=9 км/ч. Овцы идут в ущельях на равных расстояниях друг от друга (в двух ущельях эти расстояния разные). Чабаны перемещаются на лошадях и поэтому могут ехать по любому ущелью со скоростью v=12км/ч.

Найдите, сколько минут Умар ждал Ису после прохождения ущелья. Округлите до целого числа.

По дороге вниз чабаны по старой привычке считали овец (овца подсчитывается, когда чабан проезжает мимо неё). Умар насчитал n2=3 овец, а Иса – n1=8 . Считайте, что очередные овцы зашли в ущелья сразу после чабанов, а последних посчитанных овец чабаны встретили в самом конце ущелий. Встретившись, пастухи на основе полученных данных рассчитали две важные величины, которые помогли им решить, как действовать дальше. Определите их и вы. Сколько овец единовременно находится в ущельях?

Определите, сколько овец проходит через оба ущелья суммарно за 1 час.

После встречи Умар поехал назад по ущелью длиной l2 , чтобы спустить всех оставшихся овец.

Сколько овец встретил Умар на обратной дороге? Считайте, что Умар въезжает в ущелье сразу после выхода очередной овцы, а последнюю подсчитанную овцу встречает у другого конца ущелья.
Скачать ответы ВСОШ Физика 05.11.2025-06.11.2025

Задание 2. Во время экспедиции хантыйский мальчик Ойка и мансийская девочка Эви решили приготовить суп из оленины. Для этого Ойка набрал в лёгкий котелок mл=3 снега при температуре tл=−10∘C и поставил его на костёр. На костре воду удалось нагреть только до tmax=94∘C . Справочные данные: Удельная теплоёмкость воды: cв=4200/(кг·∘C ). Удельная теплоёмкость льда: cл=2100 Дж/(кг·∘C). Удельная теплоёмкость оленины: cо=2700 Дж/(кг·∘C ). Удельная теплота плавления льда: λ=330 кДж/кг.

Определите количество теплоты, которое потребовалось бы сообщить содержимому котелка, чтобы нагреть его до температуры tmax , если бы теплопотерями можно было пренебречь. Ответ дайте в килоджоулях, округлите до целого числа.

Известно, что мощность тепла, выделяемого сгораемыми дровами, равняется Pнагрева=1400 P нагрева = 1400 Вт, а до котелка доходит только η=15 η = 15 % выделяемой энергии. Определите мощность теплопотерь котелка с водой при температуре tmax t m a x . Ответ дайте в ваттах, округлив до целого числа.

Для того чтобы все-таки сварить суп, Ойке пришлось добавить в огонь ещё несколько поленьев, что увеличило вдвое мощность, выделяемую дровами. После того как вода закипела, Эви положила в котёл mо=0,4кг мелко нарезанной оленины из рюкзака с температурой tо=17∘C

Найдите температуру, установившуюся в котелке после добавления мяса, считая, что этот процесс теплообмена произошёл достаточно быстро.
Ответ дайте в градусах Цельсия, округлив до десятых долей.

Определите время, через которое суп снова закипит. Считайте, что мощность теплопотерь для котелка в диапазоне температур 80∘C−100∘C практически постоянна и равна мощности теплопотерь при температуре tmax . Ответ дайте в минутах, округлив до десятых долей.
Скачать ответы ВСОШ Физика 05.11.2025-06.11.2025

Задание 3. Чукотский мальчик Кэску отправился на рыбалку. Он использует лёгкую удочку длиной l=1,5 м: один конец удочки Кэску упирает ногой в лёд, а на расстоянии x=0,3 м от этого конца он держит удочку рукой. На втором конце удочки висит рыба массой mр=3 кг. Изгибом удочки можно пренебречь. Ускорение свободного падения g=10 м/с2 . С какой вертикальной силой Кэску нужно удерживать удочку рукой, чтобы она оставалась в равновесии? Ответ дайте в ньютонах, округлите до целого числа.

После успешной рыбалки Кэску перевозит рыбу на нартах по льду. Масса пустых нарт mн=20 кг, общая площадь полозьев S=0,2 м².
Какое давление оказывают пустые нарты на лёд? Ответ дайте в кПа, округлите до десятых долей.

Какую максимальную массу рыбы можно погрузить на нарты, чтобы они не ушли под лёд толщиной hл=5 см, если он выдерживает максимальное давление Pmax=4000 Па? Ответ дайте в килограммах, округлите до целого числа.

По весне толщина льда может быть сильно неоднородной даже на одном водоёме. Известно, что максимальное давление, которое выдерживает лёд, прямо пропорционально квадрату его толщины.

Какой должна быть минимальная толщина льда, чтобы на него могли заехать пустые нарты? Ответ дайте в сантиметрах, округлив до десятых долей.
Скачать ответы ВСОШ Физика 05.11.2025-06.11.2025

Задание 4. Удмуртская девочка Лемпи помогает дедушке перевозить по реке чёлн (лодку), собранный из трёх связанных пустотелых брёвен, закрытых лёгкими тонкими крышками. Каждое бревно имеет форму полого цилиндра длиной H=1,5 м, внешним диаметром D=25 см и внутренним диаметром d=15  см. В середине одного бревна дедушка устроил тайник, в который Лемпи положила мешок с зерном массой m=10 кг.

Плотность древесины ρд=520ρ/м3. Плотность воды ρв=1000 кг/м3.
Ускорение свободного падения g=10 м/с2.

Найдите массу одного пустотелого бревна. Ответ дайте в килограммах, округлите до десятых долей

Какова средняя плотность пустого чёлна? Ответ дайте в кг/м , округлите до целого числа.

Какая часть объёма чёлна, гружённого зерном, находится под водой? Ответ дайте в процентах, округлите до целого числа.

В процессе перевозки одно из брёвен без зерна треснуло, поэтому его заменили на найденное бревно такого же размера, но без внутренней полости. На сколько после этой замены изменилась сила Архимеда, действующая на чёлн? Ответ дайте в ньютонах, округлите до целого числа.

скачать ответы

Олимпиада по Физике ответы 9 класс муниципальный этап 2025

Задание 1. Петля времени. Из пункта 𝐴 в пункт 𝐵, расстояние между которыми 𝑠, выехали два автомобиля:
первый начал движение из состояния покоя с постоянным ускорением, второй, имея начальную скорость 𝑣, тормозил с постоянным ускорением так, что к концу пути в пункте B полностью остановился. На встречу им из пункта 𝐵 одновременно выехал третий автомобиль, имея неизвестную постоянную скорость 𝑢. Он закончил свое движение в пункте 𝐴 одновременно с тем, как первые два автомобиля прибыли в пункт 𝐵.

Сколько прошло времени между встречами третьим автомобилем первого и второго?

Какую скорость 𝑣1 имел первый автомобиль в конце своего пути?

С какой скоростью 𝑢 двигался третий автомобиль?
Скачать ответы ВСОШ Физика 05.11.2025-06.11.2025

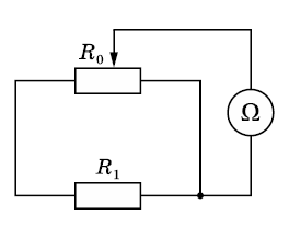
Задание 2. МО от МЮ. Определите показания омметра в цепи (см. рисунок) если сопротивление резистора R1 = 30 кОм, полное сопротивление потенциометра R0 = 20 кОм, а ползунок потенциометра расположен так, что показания омметра максимальны.

Скачать ответы ВСОШ Физика 05.11.2025-06.11.2025

Задание 3. Перенос массы. Небольшой груз, подвешенный к однородной доске, перенесли слева направо (как показано на рисунке). При этом сила натяжения одной из нитей увеличилась на T = 15 Н.

При какой массе M доски все нити будут оставаться натянутыми независимо от места крепления
груза массой m?

Сила натяжения какой из нитей увеличилась?

Определите массу грузика m.

Нити считайте невесомыми и нерастяжимыми, ускорение свободного падения g = 10 м/с2. Все
необходимые расстояния можете взять из рисунка.

скачать ответы

Олимпиада по Физике ответы 10 класс муниципальный этап 2025

Задание 1. Упал на кол. Маленький шарик радиусом r вертикально падает на цилиндрический колышек радиусом 𝑅 = 1 см (𝑟 ≪ 𝑅), главная ось симметрии цилиндра закреплена перпендикулярно скорости на высоте H = 1 м от пола. Скорость шарика перед ударом 𝑣 = 6 м/с.

1) Через какое время шарик окажется на высоте 0,5 м от пола, если он ударился о колышек на расстоянии 𝑏 = ξ2𝑅 2 от вертикального поперечного сечения (см. рисунок)?

2) На каком расстоянии по горизонтали от места удара упадёт этот шарик первый раз? Все удары считайте абсолютно упругими, трения нигде нет, ускорение свободного падения g = 10 м/с2
Скачать ответы ВСОШ Физика 05.11.2025-06.11.2025

Задание 2. Душ. Легкая полая труба длиной L с изогнутым под прямым углом концом висит на шарнирном подвесе. Через нее течет вода со скоростью 𝑣. Под каким углом к вертикали располагается труба в состоянии устойчивого равновесия? Для каких скоростей существует такое устойчивое равновесие? Трения нет, ускорение свободного падения g.
Скачать ответы ВСОШ Физика 05.11.2025-06.11.2025

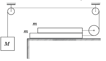
Задание 3. Начало скольжения. В системе, изображенной на рисунке, блоки невесомые, трения в осях блоков нет, нити невесомые и нерастяжимые. Нижний блок жестко прикреплен к верхнему бруску. Коэффициенты трения между брусками и между нижним бруском и столом равны μ = 0,2. Массы брусков равны m, а их длины заметно больше их высот. Считая, что бруски не отрываются от горизонтальных поверхностей, найдите:

1) При какой минимальной массе груза M, он начнет двигаться?

2) При какой минимальной массе M оба бруска придут в движение?

скачать ответы

Олимпиада по Физике ответы 11 класс муниципальный этап 2025

Задание 1. Безработица. Идеальный одноатомный газ участвует в циклическом процессе, состоящем из
двух изохор, изотермы и адиабаты. Графики процессов 1-2 и 3-4 пересекаются в точке 𝐵. Отношение объёмов на изохорах равно 𝛼. Известно, что КПД тепловой машины, работающей по данному циклу 𝜂 = 0 %. 𝑝0, 𝑉0 — некоторые неизвестные постоянные значения давления и объёма газа.

  1. Найдите 𝛽 (см. рисунок).
  2. Считая 𝛽 известным (в независимости от того, решили первый пункт или нет), определите
    координаты точки 𝐵.

Скачать ответы ВСОШ Физика 05.11.2025-06.11.2025

Задание 2. Пуля. Брусок массой M висит на пружине жесткостью k. В начальный момент времени в него попадает летящая вертикально вверх пуля массой m и застревает в нем. Считайте, что удар происходит настолько быстро, что брусок за это время не успевает заметно сместиться.. Известно, что брусок после соударения поднялся на x выше положения, при котором пружина ненатянута. Ускорение свободного падения g.

  1. Определите, какая скорость 𝑣0 была у пули в момент перед ударом.
  2. Найдите потери энергии в процессе удара.
  3. Найдите величину максимальной деформации пружины в процессе движения xmax.
    Скачать ответы ВСОШ Физика 05.11.2025-06.11.2025

Задание 3. Дуговая склейка. Равномерно заряженную проволоку согнули в дугу полуокружности радиусом 𝑅 и расположили в горизонтальной плоскости. К середине этой дуги в точке A, приклеили дугу в четверть
окружности с тем же радиусом в вертикальной плоскости из той же проволоки, так что центры дуг совпадали в точке 𝑂 (см рисунок). Линейная плотность заряда проволоки 𝜆. Определите:

  1. угол вектора напряженности электрического поля в точке 𝑂 к горизонтальной плоскости.
  2. Модуль вектора электрического напряженности поля в точке 𝑂.
скачать ответы